新城官网:首批碳达峰试点城市和园区名单公布

图片来源:国家发展改革委官网
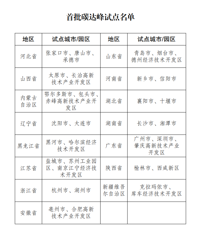
北京12月6日电 (记者申佳平)据国家发展改革委官网消息,首批碳达峰试点名单于近日印发。张家口市等25个城市、长治高新技术产业开发区等10个园区被确认为首批碳达峰试点城市和园区。
国家发展改革委表示,各试点城市和园区要切实履行主体责任,把碳达峰试点建设作为促进本地区经济社会发展全面绿色转型的关键抓手,统筹谋划重点任务、研究推出改革举措、扎实推进重大项目。同时,各试点城市和园区要按照《国家碳达峰试点建设方案》及《碳达峰试点实施方案编制指南》部署要求,结合自身实际科学编制试点实施方案。
相关新闻:
- 新城:周边游、“新中式”民俗游成主力军 2024-06-08
- 新城娱乐:海上“油”路 青春“挺进”超深2024-06-08
- 新城注册:证监会就《中国证监会行政处罚裁2024-06-08
- 新城官方:《财米油盐》| “三百六十行”2024-06-07
